
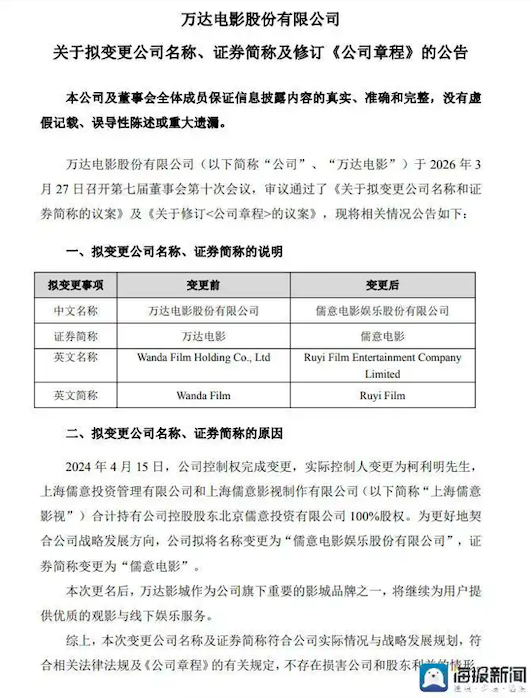
文 | 零壹
最近,万达电影拟更名为儒意电影的新闻引起了不少唏嘘。
2015年,万达院线登陆A股,凭借万达广场的“场景+流量”优势,迅速成为中国院线第一股,上市首日市值即超491亿元,2015年底市值一度逼近1500亿元;
2017年5月,公司由“万达电影院线股份有限公司”更名为“万达电影股份有限公司”,证券简称由“万达院线”变更为“万达电影”。彼时更名的前奏是将主营电影出品上游业务的万达影视并购,宣告了公司从单一的院线终端向电影全产业链的扩张。

2023年底,面对万达集团的流动性危机,王健林最终选择放手万达电影这块仍具价值的业务。2024年儒意影视正式控股万达电影,柯利明变为实控人,著名制片人陈祉希入主担任万达电影董事长。
而最新的万达电影的股价已经连跌10年,年线10连阴,市值仅剩下200亿+,被中影股份、光线传媒等电影上市公司超越。
所以早在2024年儒意取得控股后,公司更名就已经是定局。而且公告也指出只是公司名和证券简称变化,万达影城的品牌仍会继续运营。但万达电影毕竟曾多年代表A股电影上市公司的龙头位置,万达电影曾经的崛起和如今帷幕落下,是一个地产巨头电影梦的正式谢幕,也映照着中国电影市场的发展脉络。
万达电影易主的这两年,也是行业的十字路口
当2024年儒意系正式完成对万达电影的控股交割时,中国电影市场正站在一个微妙的十字路口——儒意控股万达电影后的这两年,其实也是中国电影市场变化最大的两年。
2023年春节档两部40亿+,暑期档超200亿,让电影行业呈现一派繁荣景象,行业投资信心恢复,同时市场分化加剧,头部影投公司加强布局。2024年银幕数高速扩张至90968块,年净增达4658块,是2023年的两倍。
但2024年情况忽然大变,全年票房比2023年少了一百多亿,同比下滑22.7%,年度票房前五有四部属于春节档,后续档期几乎全部不及预期。2024年的快速下滑,让行业意识到2023年的火爆,很大程度上要归因于优质内容在疫情期间积压后的集中释放,在供需两端激活了市场。

也是在2024年里,行业突然发现“档期依赖”已经发展为“档期失效”,传统意义上的“大片”或“流量”也不再能为票房保底。这一年里给观众留下深刻印象的,反而是《默杀》《异形:夺命舰》《好东西》《周处除三害》这些新生黑马。

而在刚刚过去的2025年里,情况则比票房数据看起来要糟糕得多。
单从票房来看,2025年累计票房518.32亿元,同比增长22.57%,又回到了2023年的水平。但这一年里,春节档《哪吒之魔童闹海》单片以154.46亿元占全年总票房近30%,从灯塔数据来看,全年过亿影片仅50部,即便是票房低迷的2024年,破亿影片都有74部之多。

也就是说,2025年起,中国电影市场进入了“超级马太效应显现,腰部影片收入坍塌”的阶段。
这种震荡与分化后趋向极端的市场环境,导致电影行业的关键词变成了“保守”。2025年电影的开机数据说只有200部,2024年则有700部以上,万达、博纳、中影等传统电影公司大幅收缩新片投资,华策、新丽等曾经积极进入电影市场的剧集公司也进入谨慎或退出阶段。
而2026年春节档的低迷,继续全面暴露了电影市场的结构性矛盾:内容供给不稳定、观影习惯变迁、新兴娱乐分流。在《电影春节档,正在失去“特殊性”》一文中我们提到,短视频、游戏、短剧漫剧、线下文旅的内容不断进化迭代,使得电影消费成为“比上不足,比下也有不足”的一种体验——
一张电影票加上爆米花饮料人均消费超过百元,还要付出2个多小时的时间成本,这种成本付出远高于短剧、短视频和游戏等娱乐形式,影片质量与预期不符时,会产生强烈的“浪费时间和金钱”负面情绪。这也是为什么今年春节档票价下调毫无影响的重要原因——票价再低,还能比得上免费?而比起旅游、线下演出等消费更高的娱乐,普通电影所提供的体验感又很难企及。
这带来两个重要影响:
其一是在档期效应日益失灵的情况下,市场反而陷入更严重的档期依赖和拥挤中。因为头部效应过度集中,市场抗风险能力弱,国产电影对大型档期之外的任何时间都不再有信心,最终除了《鬼灭之刃无限城篇》和《疯狂动物城2》两部进口片外,2025全年票房TOP20全部来自节日档期,像2024年黑马电影在冷门档期杀出的现象绝少出现。
其二是IP成为了唯一能抓住的救民稻草,动画IP则成为大盘的主心骨。动画电影在2025年度票房前十中占据四席,《哪吒之魔童闹海》《浪浪山小妖怪》《疯狂动物城 2》《熊出没》《功夫熊猫 4》均表现亮眼。所以手里握着《哪吒》IP的光线传媒因此成为了行业中最大赢家,目前市值达到450亿+。

站在近两年的行业背景之中,回过头看儒意对万达电影的发展方向就更容易理解了。
方向是对的,实践是难的
儒意入主万达后的行动,主要是从儒意自身在电影投资发行上的优势入手优化内容供给,以及从影院场景功能多元化利用角度去开发院线资产。
前者来说,儒意的确拥有比此前万达影视更好的电影投资制作能力,春节档上映的《飞驰人生3》《熊出没·年年有熊》《惊蛰无声》《镖人》均和儒意相关,据公告,公司投资出品的《旺铺开业指南》《转念花开》《蛮荒禁地》《寒战1994》《寒战1995》《欢迎来龙餐馆》《年会不能停2》《千万别打开那扇门》等电影也计划年内上映,《流浪地球3》(上、下)《西游记真假美猴王》《包公传-铡美案》《狠家伙》等电影正在制作中。
对于影院场景,万达电影于2025年6月16日战略发布会正式提出“1+2+5”战略版图,也就是打造出一个“超级娱乐空间”,聚焦电影产业链协同生态和优质IP运营,推动业务从单一票房收入向多元化消费生态转型。

具体来看,儒意电影与《第五人格》等头部游戏IP和《鬼灭之刃》等热门影视IP开展联动,探索“线上一线下、玩法—衍生品”全链路模式。去年5月战略投资IP玩具品牌“52TOYS”,已开业400家;12月战略投资智能自拍互动娱乐品牌“拍立方”,影院内已经落地216家;公司还孵化“三口小时光”和“H2OTALKS 与水说”两个自有品牌。成立子公司时光卡藏,聚焦收藏卡与TCG赛道。
在3月27日举行的投资者关系活动上,儒意电影的主要领导层均出席,其中就阐述了更名的官方理由:
“万达电影”品牌焕新为“儒意电影娱乐股份有限公司”,目的是清晰传递公司战略升级的决心。“儒意”代表的是内容创作基因,“电影娱乐”彰显出我们以线下场景为核心,深耕多元娱乐体验的雄心。未来,在“超级娱乐空间”战略的指引下,公司将聚焦“超级场景+超级IP”,深耕文化娱乐全产业链,从一家聚焦内容制作、发行与放映的传统电影公司,努力进化成全球用户至爱的文化娱乐品牌。

不难发现,儒意入主后的万达电影,是希望从电影内容供给端和院线场景开发两个角度入手,去应对内容供给不稳定、观影习惯变迁、新兴娱乐分流等行业挑战,搭上IP开发和“谷子经济”热潮的东风,让影院不仅是一个陈旧单一的观影场景,而是承载更多情绪内容消费和多元场景化体验。
这样的思路当然是没错的。在档期效应极度强化,动画电影崛起为“半壁江山”,系列化与IP化成为“安全牌”的情况下,儒意在内容端聚焦顶级头部,在院线业务上进行“影院+”业态探索加速,努力将自己打造为线下社交与娱乐的目的地,既可以迎合年轻受众对社交、情感、IP消费的需求,提供一站式休闲娱乐体验,有助于提升影院场景的利用率。
但“方向没错”,不代表就“容易实现”。
万达影城是拥有近900座影城的“老机器”,推动这些影城的场景化改造同时兼顾各地商圈客流特性,是一项极其复杂的系统工程,况且场景改造、硬件升级、IP授权合作均需持续资金投入,更需要传统影院运营之外的人才储备,在专业运营、人才储备和供应链管理上,无论是过去的万达还是现在的儒意也并无优势,这或许是儒意在近两年主动投资相关产业链公司的原因。
同时,非票收入(衍生品、餐饮等)的提升虽目标明确,但其增长能否抵消改造和运营投入并形成稳定利润,仍需市场验证。
因为除了上述成本和运营问题外,“超级娱乐空间”极度依赖高知名度IP,而儒意电影自身拥有和主控的IP是极为有限的,类似《热辣滚烫》《飞驰人生》系列这样的故事片,票房虽然热度高昂,但并不是传统意义上适合衍生开发的IP,联动收益是有限的。
而更难解决的是,影院终究是一个目的性很强的线下消费场景,其可塑性是有限的,在消费者当下的预期中与电影爆款高度绑定。衍生品销售、食物饮品等卖品收入同样高度依赖头部影片的热度。而且影院卖潮玩和联名餐饮本身并不具有很强的差异化竞争优势,消费者在影院所在的商场其他场域也同样能完成消费,影院如何摆脱同质化、打造出差异化体验也是难题。
也就是说,儒意电影想要让影院摆脱对电影票房的依赖,但问题是整个影院的人流多寡也是和上映电影热门程度绑定的,有哪吒和动物城上映的时候,无论是周边还是饮料爆米花,什么生意都好做,但市场像现在这样冷的时候,“超级娱乐空间”的打法,也不足以让冷门档期变得热门。
根本的解决办法,或许是常态化铺开的非电影观看业务,如体育赛事、电竞赛事、话剧、脱口秀活动等,说的不好听点也就是——通过在一定程度上放弃放电影,来拯救电影院。
这就是摆在电影院面前既矛盾、又现实的现状了。从万达到儒意,这家民营电影巨头的变化是走在了行业最前列的,所以无论从何种角度来说,还是希望儒意电影的探索能有所成果,在电影行业最迷茫的时刻,找到一些可以期望的未来。
*原创文章,转载需注明出处